劳动安全卫生与健康管理

本公司认为让所有员工都能“安全放心地工作”以及保持“身心健康”是支撑企业根基的组成部分。
我们基于“ABLIC集团劳动安全卫生方针”,以所有雇员的安全与健康为第一考量,为创造一个具有工作价值的劳动环境,不仅在集团的所有基地都着重防范工厂灾害及工伤的发生,而且追求高标准的安全防护,不断致力于创造舒适的职场环境。

ABLIC集团劳动安全卫生方针

本公司为了通过半导体为社会创造价值,努力实现可持续发展,将在本公司管理下的工作人员视为最重要的利益相关者,并将“防止在本公司管理下的工作人员的工伤及疾病”视为经营中最重要的事项,致力于“构建安全、健康的劳动环境”,实现在本公司管理下的工作人员都能充满自豪的企业集团。

    本公司为了实现本方针,致力于以下事项。
  1. 致力于风险评估,特别指定危险来源并将其排除,努力降低风险及防止灾害。
  2. 致力于强化安全卫生管理体制。
  3. 致力于维持、增进在本公司管理下的工作人员的健康,实现舒适的职场。
  4. 设计与在本公司管理下的工作人员进行协商的机会,作为“ONE TEAM”,致力于安全卫生管理活动。
  5. 致力于遵守本公司适用的法令、其他要求事项、顾客要求事项。
  6. 有效利用PDCA循环,致力于持续改善安全健康的劳动环境。
  7. 为了形成在本公司管理下的工作人员共同拥有“安全至上”观念的职场氛围,实施持续的教育。

2019年10月1日

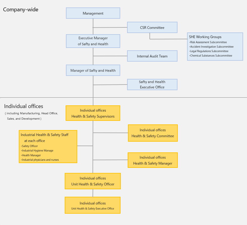
劳动安全卫生管理体制


 

工伤发生次数(单独)

发生件数(停业1天或更长时间)
2016年度:1起
2017年度:0起
2018年度:1起
2019年度:0起
2020年度:0起
2021年度:2起
2022年度:2起
2023年度:0起
2024年度:0起

为强化劳动安全卫生采取的措施

本公司将所有雇员的安全及健康作为事业运营上的第一考量。我们致力于构建“安全、健康的劳动环境”,以“实现零工伤”为目标引进劳动安全卫生管理系统,有效利用PDCA循环,持续开展活动。

实际活动将重点放在风险评估上,从安全和卫生两方面对每个基地和部门每次变更设备、化学物质或作业方法时随时实施风险评估(包括化学物质),对已表面化或潜在的灾害原因通过自下而上开展预防性改善活动。此外,各基地的安全卫生委员会定期进行安全卫生巡逻检查及潜在事故防止活动。对于通过这些活动反映出的问题,各安全卫生委员会制定并实施相应的对策。对策的进展状况由CSR委员会进行监测。
另外,作为意识改革的一环,我们对全体雇员实施CSR教育,展示宣传安全卫生活动可视化活动的旗帜与海报,并佩戴徽章及袖章等。

 

支持员工的身心健康

健康是个人的财产,而员工的健康就是公司的财产。为了让员工保持身心健康,本公司实施压力检测,并根据该检测结果,以管理层和直线主管以上级别的人员为对象实施“直线护理研讨会”,同时面向全体雇员实施以掌握各种沟通方式为目的的精神健康研讨会,推动在精神方面的改善活动。
此外,在促进健康方面,从预防角度出发开设了健康咨询室,建立了从身心两方面进行支持的体制,同时采取措施提高定期健康体检发现异常的员工的二次体检就诊率,举办与环境活动联手的步行活动等,努力促进  员工每个人养成“好营养、好运动、好休息”的良好习惯。

 

 

CSR管理