— Contributes to energy saving and space saving by not using a microcontroller with one tip of voltage monitoring IC —
ABLIC (President: Seiji Tanaka, Head Office: Minato-ku, Tokyo; hereinafter “ABLIC”), a group company of MinebeaMitsumi Inc., today launched the S-82F9 Series for driving 5 LED indicators and the S-82D9 Series for driving 4 LED indicators of voltage monitoring ICs for simple remaining battery power displays.
The S-82F9 Series and S-82D9 Series launched today are voltage monitoring ICs for simple remain battery power displays with 5 LED or 4 LED indicators. These products achieve monitoring of multiple voltages on a single IC which contributes to saving space, and can also carry out voltage monitoring of batteries at low power consumption because they can be operated without a microcontroller.
Conventionally, when lighting up LEDs for use as a residual power display in power tools and other applications, functions are used where components are combined discretely or are equipped with a microcontroller, etc. However, these solutions have disadvantages including that when components are combined discretely, it increases the number of components, requiring more space on the board, and if a microcontroller is used, it increases the amount of current consumption.
The S-82F9 Series and S-82D9 Series can solve those disadvantages to current battery remaining indications by utilizing functionalities of voltage monitoring ICs.
The features of these new products include (1) the ability to select products to suit applications with the addition of driving 4 and 5 indicators ICs to ABLIC's existing S-8229 for driving 3 indicators product, which contribute to lower power consumption and space saving in applications by not requiring a microcontroller; (2) lower power consumption when the LEDs are off in the A Series which is equipped with an EN pin, and the capability to monitor high voltage in the B Series which is equipped with a SENSE pin, and (3) the ability to select either "full charge all on" which increases the number of lit LEDs based on the battery voltage, or "individual step voltage on," which changes which LEDs are lit based on battery voltage.
Going forward, ABLIC will continue to fully leverage our technology to develop lithium-ion battery protection ICs and other IC products for peripheral devices with even greater accuracy and higher performance, and which can be used for applications in a wide range of fields.


Major Features
- An extensive lineup of ICs for driving 3 to 5 LED indicators
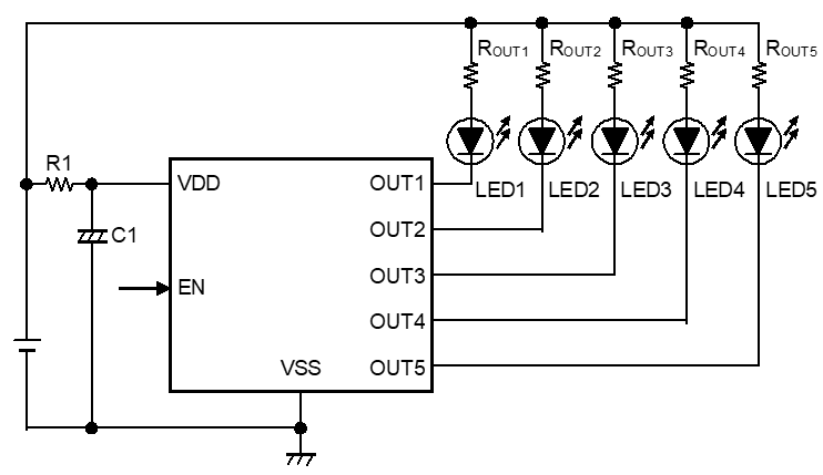
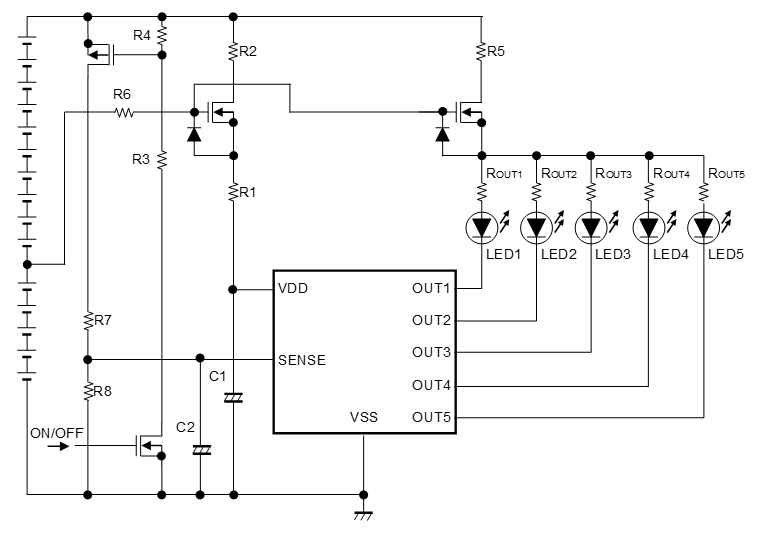
The S-82F9 Series can light up to 5 LEDs and the S-82D9 Series can light up to 4 LEDs. Adding these products to the S-8229A Series, which can light up to 3 LEDs, provides a more substantial lineup of options to allow customers to select the optimal IC suited to the number of LEDs in their applications. - Lower power consumption with the EN pin-equipped A Series, and high voltage monitoring with the SENSE pin-equipped B Series
Both the S-82F9 Series and S-82D9 Series can operate without a microcontroller which makes remaining battery power display possible with less power consumption and a smaller footprint, and the A Series is equipped with an EN pin which allows for the IC to be switched off when the LEDs are not lit to reduce the current consumption to just 0.1μA max. This contributes to lower power consumption in battery devices. In addition, the B Series is equipped with a SENSE pin which allows for voltage monitoring of batteries in series at or above the IC ratings by combining the product with external parts. This makes it possible to implement simple remaining battery power display for any device. - Selectable from two LED illumination method
The LED illumination method can be selected from 2 types. The "full charge all on" type can increase the number of LEDs lit based on the battery voltage range, improving the visibility of remaining battery power display.
The "individual step voltage on" can light up just one LED based on the monitored battery voltage range, which makes it possible to minimize power consumption when the LEDs are lit.
Major Specifications
| 5 LEDs: S-82F9 Series 4 LEDs: S-82D9 Series |
|---|
| Detection voltage: 7.5 to 21.5V ±1% |
| Current consumption during operation: 10µA max. |
| Current consumption during power off: 0.1µA max. |
| A Series: IC ON/OFF control via external input using the EN pin |
| B Series: Voltage monitoring at and above the rating using the SENSE pin |
| Two types of LED illumination methods |
| "Full charge all on": Lights multiple LEDs based on the voltage range |
| "Individual step voltage on": Lights just one LED based on the voltage range |
| Max rating: 28V |
| Operating temperature: -40 to +85℃ |
| Package: HTMSOP-8 |
Application Examples
Lithium-ion rechargeable battery packs, Lithium polymer rechargeable battery packs, and more
Examples of products using these ICs
Cordless Power Tool, e-Bike, Cordless Cleaner, etc.
![]()
Product Details
German Version
Please click HERE.
Website
![]()
This product has been certified as a MinebeaMitsumi Group "Green Product" for its outstanding contribution to the environment.
Contacts
ABLIC Inc.
Masae Onuma
E-mail: pr@ablic.com
https://hub.ablic.com/en/pr-inquiry?rf=support