—Achieves overcharge protection, temperature protection, and constant-voltage output all on a single chip to contribute to lower current consumption and a smaller footprint—
ABLIC (President: Seiji Tanaka, Head Office: Minato-ku, Tokyo; hereinafter “ABLIC”), a group company of MinebeaMitsumi Inc., today launched the S-82M3/M4 Series secondary protection ICs for notebook PC serially connected 3 cell packs and the S-82L4 Series secondary protection ICs for notebook PC serially connected 3 to 4 cell packs.
Secondary protection ICs protect lithium-ion batteries from overcharging when combined with a protection fuse which blows when an external signal is received. For notebook PCs and tablet PCs in particular, temperature protection and RTC drive are required, so secondary protection ICs can be equipped with both a function to protect battery packs from abnormal temperatures and a function to output the constant-voltage required for RTC drive by connecting an external PTC thermistor.
The S-82M3/M4 Series and S-82L4 Series launched today are secondary protection ICs developed based on customer demand for greater safety and reliability and are ABLIC's first products which feature overcharge protection, a CTL pin that enables temperature protection through connection with a PTC thermistor as described above, and a constant-voltage output pin for driving an external RTC (real-time clock), all on a single chip.
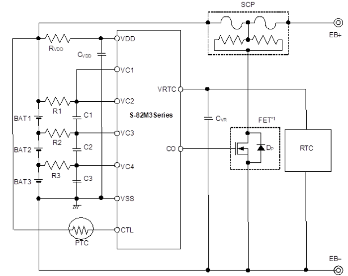
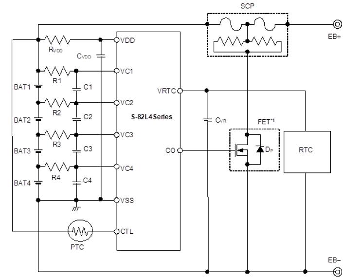
For the S-82M3/M4 Series, the S-82M3 Series is for serially connected 3 cell packs, and the S-82M4 Series is for serially connected 4 cell packs, and are both equipped with a wake-up function to prevent protection fuses from blowing during battery pack assembly in the manufacturing process. The S-82L4 Series however is not equipped with a wake-up function, but is compatible with both serially connected 3 cell and 4 cell packs.
The features of these new products include (1) being equipped with a CTL pin which allows for temperature detection through connection to a PTC thermistor, (2) ability to supply low power to an external RTC through an included constant-voltage output circuit available at a minimum voltage of 1.5 V, and (3) the S-82M3/M4 Series are equipped with a wake-up function which prevents protection fuses from blowing during battery connection. This wake-up function is a function which monitors whether all batteries have been connected, and prevents the protection fuse blowing signal from being output until all batteries are connected, no matter what order the batteries and protection circuit board are connected in. This function allows for the protection circuit board and batteries to be connected in any order, which contributes to improved work efficiency in the assembly process.
Going forward, ABLIC will continue to leverage our technology to develop lithium-ion battery protection ICs with even greater accuracy and higher performance and to release products for applications in a wide range of fields.


Major Features
- Allows for temperature protection by connecting the CTL pin to a PTC thermistor
The products are equipped with a CTL pin which allows for connection to a PTC thermistor. This makes it possible to detect temperatures when a battery pack reaches abnormal temperatures, thereby achieving both overcharge protection and temperature protection in a single IC. In addition, the back of the DFN-8(2020)A package is used as a pin in order to mount the 9 pin IC in a compact package. This contributes to a smaller footprint on circuit boards. - Capable of providing power to an external RTC (real-time clock)
The products are equipped with a constant-voltage output circuit in order to provide power to an external RTC. This allows for power to be supplied from the main battery, even when the PC is shutdown, eliminating the need for a coin-type battery for RTC backup, and contributing to a smaller footprint on circuit boards. In addition, constant-voltage output is available to a minimum of 1.5 V, allowing for the RTC to be driven with low power.
The constant-voltage circuit stops operating when the battery voltage reaches shutdown voltage, and the IC enters low current consumption mode (S-82L4 Series: 0.4µA max.), making it possible to reduce current consumption. - Equipped with a function which allows for connection in any order when connecting batteries (S-82M3 Series and S-82M4 Series)
The products are equipped with a wake-up function to prevent protection fuses from blowing when assembling battery packs. This wake-up function has no restrictions on the order in which batteries are connected to the protection circuit board, which can contribute to increased work efficiency in the battery back assembly process.
Major Specifications
| ・For serially connected 3 cell packs: S-82M3 Series, for serially connected 4 cell packs: S-82M4 Series |
|---|
| Equipped with a wake-up function which monitors battery connection |
| Overcharge detection voltage: 3.60 to 5.00V ±15mV |
| VRTC pin shutdown voltage: 2.50 to 2.80V ±50mV |
| Current consumption during operation: 4µA max. |
| Current consumption during VRTC pin shutdown: 1.0µA max. |
| Max rating: 28V |
| Operating temperature: -40 to +85°C |
| Package: DFN-8(2020)A |
| ・For serially connected 3 and 4 cell packs: S-82L4 Series |
| Overcharge detection voltage: 3.60 to 5.00V ±15mV |
| VRTC pin shutdown voltage: 2.50 to 2.80V ±50mV |
| Current consumption during operation: 4µA max. |
| Current consumption during VRTC pin shutdown: 0.4µA max. |
| Max rating: 28V |
| Operating temperature: -40 to +85°C |
| Package: DFN-8(2020)A |
Application Examples
Lithium-ion secondary battery packs, Lithium polymer secondary battery packs
Examples of products using these ICs
Laptop PC, Tablet PC, etc.
![]()
Product Details
German Version
Please click HERE.
Website
![]()
This product has been certified as a MinebeaMitsumi Group "Green Product" for its outstanding contribution to the environment.
Contacts
ABLIC Inc.
Masae Onuma
E-mail: pr@ablic.com
https://hub.ablic.com/en/pr-inquiry?rf=support