NEWS & TOPICS Latest News

ABLIC Launches the S-82M1A/S-82N1A/S-82N1B Series of 1-cell Battery Protection ICs with the World's Lowest (*1) Current Consumption During Operation of 990nA max. (*2)

— Contributing to a standby time for wireless earphones that is three times that of our previous products while ensuring greater safety —

                       

  ABLIC Inc. (President: Nobumasa Ishiai, head office: Minato-ku, Tokyo, hereinafter “ABLIC”) today launched the S-82M1A/S-82N1A/S-82N1B Series of 1-cell battery protection ICs with the world's lowest (*1) current consumption during operation of 990nA max (*2).
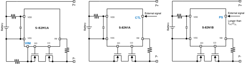
 The new S-82M1A/S-82N1A/S-82N1B Series of 1-cell lithium-ion battery protection IC products launched today include the following features: (1) accuracy of overcharge detection voltage as high as ±15mV while delivering the world's lowest current consumption during operation of 990nA max. (a feature shared by all models in the series), (2) high-accuracy overcurrent protection not easily susceptible to temperature fluctuations through use of an external current sensing resistor (the S-82M1A Series), (3) charge-discharge operations of the battery pack can be disabled through a charge-discharge control function using external signals (S-82N1A Series), (4) a power-saving function that disables battery discharge during power-saving operation and also lowers current consumption of the protection IC down to 50nA minimizing battery consumption to virtually 0 (S-82N1B Series).
These features have increased standby time by about three times that of our previous product. By helping to prevent deep discharge, the new products significantly contribute to improving product safety.

(*1) Based on our research as of July 2021
(*2) Less than 1/3 the current consumption of our previous product


Examples of protection circuits using the S-82M1A/S-82N1A/S-82N1B Series

 

Major Features 

  1. Ultra-low current consumption of 990nA max., the world's lowest and the industry's top-class high-accuracy overcharge detection voltage of ±15mV
  2. High-accuracy overcurrent protection (S-82M1A Series) through use of external current sensing resistor
  3. Charge-discharge control (S-82N1A Series) thanks to external signal input pin
  4. Power-saving function helps lower current consumption (S-82N1B Series)

 

Application Examples

  Lithium-ion rechargeable battery packs, lithium polymer rechargeable battery packs

 

Examples of products using these IC

  Wireless earphones, Smart watches, Hearing aids, Activity trackers, Headsets, Eyeglass devices, etc.


 

S-82M1A/N1A/N1B Series Product Details

 https://hub.ablic.com/en/products/s-82m1-82n1

Website

 https://www.ablic.com/

 

ABLIC Inc. became a wholly owned company by MinebeaMitsumi Inc. as of April 30th, 2020.

 

Contacts

ABLIC Inc.
Masae Onuma
E-mail: pr@ablic.com
https://hub.ablic.com/en/pr-inquiry?rf=support