Power Management ICs

Battery Protection IC for 1 to 4 Cells (Secondary Protection) S-8244 Series

The S-8244 series is used for secondary protection of lithium-ion batteries with from one to four cells, and incorporates a high-precision voltage detector circuit and a delay circuit. Short-circuits between cells accommodate series connection of one to four cells.

Features

Internal high-precision voltage detector circuit
1) Overcharge detection voltage range:
    3.70 to 4.50V(at a 5 mV/step): Accuracy of ± 25mV (at +25°C), Accuracy ±50mV (at -40 to +85°C),
2) Hysteresis: 5 optional models available and selectable:
    0.38 ± 0.1V, 0.25 ± 0.07V, 0.13 ± 0.04V, 0.045 ± 0.02V, None
High-withstand voltage
Absolute maximum rating: 26V
Wide operating voltage range
3.6V to 24V (refers to the range in which the delay circuit can operate normally after overvoltage is detected)
Delay time during detection
Can be set by an external capacitor.
Low current consumption
At 3.5V for each cell: 3.0 µA max. (+25°C),
At 2.3V for each cell: 2.4 µA max. (+25°C)
Output logic and form - 5 types
CMOS output active "H"
CMOS output active "L"
Pch open drain output active "L"
Nch open drain output active "H"
Nch open drain output active "L"
(CMOS / Nch open drain output for 0.045 V hysteresis models)
Lead-free (Sn 100%), halogen-free

Applications

  • Secondary protection of lithium ion rechargeable batteries

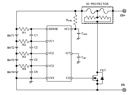
Standard Circuit

Standard Circuit

Parts List

  • Product Status : ACTIVENRND
  • U(Ux), S and G at the end of the product name of ABLIC Inc. were used to indicate different material specifications as “environmental code”,
    however, these have now been unified into “lead-free and halogen-free” and are identical in terms of environmental quality.
  • Note: Lead-free plating other than 100% Sn is applied to some limited old products, therefore, please contact our sales representatives for details.
  • These descriptions may be different from the actual product name and parameter.
    Please confirm the product name and specifications with the data sheet again.
  • The information herein is subject to change without notice.