ABLIC Inc.

MinebeaMitsumi - Passion to Create Value through Difference

  • Products
    • Package imagePower Management ICs
      • 0325 test
      • Linear Regulators (LDO Regulators)
      • Voltage Trackers
      • Connection Diagnosis ICs
      • Switching Regulators (DC-DC Converters)
      • Boost Charge Pump ICs
      • Voltage Detectors (Reset ICs)
      • Watchdog Timers
      • Power Sequencers
      • Lithium-ion Battery Protection ICs / EDLC Voltage Monitoring ICs
    • Package imageTimer ICs
      • Real-Time Clocks (RTCs)
      • Wake-up Timer ICs
      • Interval Timer ICs
      • Counter ICs
      • Convenience Timer
    • Package imageSensor ICs
      • Magnetic Sensor (Hall Effect Switch & Latch ICs)
      • Magnetic Sensor (Linear Hall Effect Sensor ICs)
      • Temperature Sensor ICs
    • Package imageWireless Power ICs
      • Wireless Power ICs
    • Package imageMemory
      • Serial EEPROMs (SPI, I2C, Microwire)
      • EEPROMs for DIMM (SPD)
      • EEPROMs for SSD (VPD)
    • Package imageAmplifiers
      • Operational Amplifiers
      • Comparators
    • QFN64Ultrasound Transmit Pulsers
      • Ultrasound Digital Transmit Pulsers
      • Ultrasound Linear Transmit Pulsers and DAC
    • QFN68Analog Switches
      • High-Voltage Switches
    • QFN64Mobile Medical Solution
      • viewphii
    • Datasheet Search
  • Applications
    • Find by product group
      • AutomotiveAutomotive ICs
        • Automotive Power Management ICs
          • Linear Regulators (LDO Regulators)
          • Voltage Trackers
          • Connection Diagnosis ICs
          • Switching Regulators (DC-DC Converters)
          • Voltage Detectors (Battery Monitoring & Reset ICs)
          • Watchdog Timers
          • Lithium-ion Battery Protection ICs / EDLC Voltage Monitoring ICs
        • Automotive Serial EEPROMs (SPI, I2C, Microwire)
        • Automotive Magnetic Sensor ICs (Hall Effect ICs)
        • Automotive Real-Time Clocks (RTCs)
        • Automotive Convenience Timer
        • Automotive Operational Amplifiers
      • HealthcareHealthcare
        • Ultrasound Digital Transmit Pulsers
        • Ultrasound Linear Transmit Pulsers
        • High-Voltage Analog Switches
        • High-speed ADC
        • Mobile Medical Solution “viewphii”
    • Find by application
      • Automotive
        • ADAS
          • Camera
          • Auxiliary Motors in 48V MHEV
        • EV / HEV
          • On Board Chargers (OBC)
          • DC/DC Converters
          • Inverter
        • Battery Management System (BMS)
          • 12V BMS
        • Body & Convenience
          • Headlamps & Rear Lamps
          • Power Closure System
        • Infotainment & Telematics
          • Telematics Control Unit (TCU)
        • Chassis & Safety
          • Electric Power Steering (EPS) Motors
        • Powertrain
      • Medical
        • Handheld / Compact Ultrasound Diagnostic Equipment
        • Wireless Ultrasound Probe (viewphii.com)
      • Industrial
        • Industrial general
        • Storage Battery Systems​ / UPS
        • BLDC Motors
        • Data Center
      • Home / Personal
        • Housing Equipment
        • Smartwatch / Smart band
        • Cordless Power Tools
        • e-Bikes / e-Scooters
        • Laptops
        • BLDC Motors
        • Current Sensors
  • Design
    • Datasheet Search
    • Reliability Test Result
    • Package
    • PSpice Models
    • 3D CAD Models
    • Webinar
    • FAQ
    • Catalog
    • Buy Online
    • Distributors
    • EOL / NRND
  • Support
    • Support
    • Public Relations Inquiry
    • Frequently Asked Questions (FAQ)
    • Global Sales Offices
    • Webshop (Buy Online)
    • Product Inquiry
    • NRND / No Longer Available
  • Sustainability
    • SDG Initiatives
    • Ultrasound solution
    • CLEAN-Boost®
  • Corporate Profile
    • Corporate Profile
    • Company Outline
    • At a glance
    • Vision
    • History
    • Business Field
    • Integrated Production System
    • CSR Management
      • CSR Management
      • Our Group's Approach to CSR
      • Reports on Our CSR Activities
      • Contributing to Society through Our Products and Services
      • Risk Management
      • Compliance
      • Work Health and Safety
      • Involvement with Staff
      • Involvement with Customers
      • Environmental Conservation
      • Involvement with Supplier
      • Symbiosis with Local Communities
    • SDG Initiatives
    • Global Leaders
    • Quality / Environment
    • Media Gallery
    • Worldwide Locations
  • News
    • News Release
    • New Products
    • Product Highlights
    • Topics
    • Events
    • ABLIC Webinar

  • English
  • 日本語
  • 簡体中文

ABLIC is an evolving analog semiconductor manufacturer.

  • HOME
  • Corporate Profile
  • Quality / Environment
  • Quality Assurance System / Acquired Certification
  • Quality Assurance System at the Mass production Stage
  • Buy Online

  • Inquiry

  • Technical Inquiry

  • Newsletter

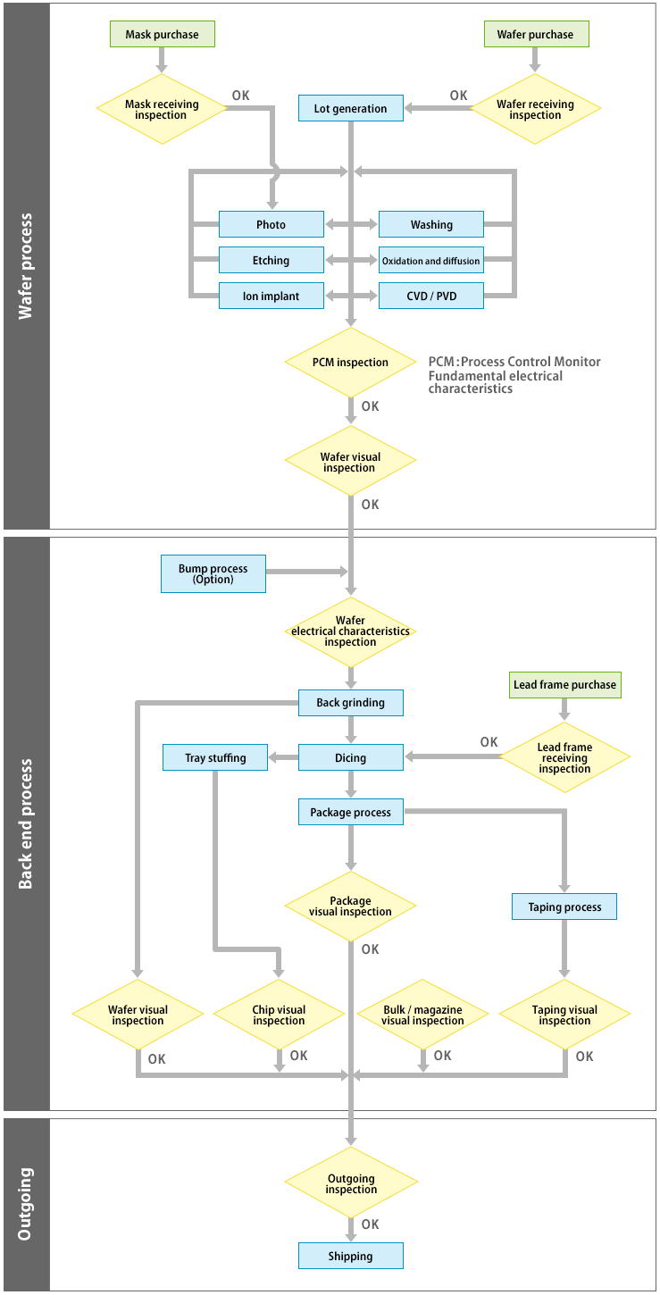
Quality Assurance System at the Mass production Stage

Note: Applicable products on this page are general-purpose ICs and automotive ICs excluding medical device ICs. Click here for inquiries about medical device ICs.

Return to: Quality Assurance System Top Next: Customer Care Troubleshooting Flow

  • Company Outline
  • Vision
  • History
  • Business Field
  • Integrated Production System
  • CSR Management
  • Worldwide Locations

Corporate Profile

  • Company Outline
  • At a glance
  • Vision
  • History

    History
  • Business Field
  • Integrated Production System
  • CSR Management
  • SDG Initiatives

    SDG Initiatives
  • Global Leaders

    Global Leaders
  • Quality / Environment

    Quality / Environment
  • Media Gallery
  • Worldwide Locations

ABLIC Inc. - A specialized manufacturer of analog semiconductors

  • News
    • News Release
    • New Products
    • Product Highlights
    • Topics
    • Events
    • ABLIC Webinar
  • Products
    • Power Management ICs
    • Timer ICs
    • Sensor ICs
    • Wireless Power ICs
    • Memory
    • Amplifiers
    • Ultrasound Transmit Pulsers
    • Analog Switches
    • Mobile Medical Solution
  • Applications
    • Automotive
    • Medical
    • Industrial
    • Home / Personal
  • Support
    • Public Relations Inquiry
    • Frequently Asked Questions (FAQ)
    • Global Sales Offices
    • Webshop
    • Product inquiry
    • Packages
    • NRND / No Longer Available
    • Information / Tools
  • Corporate Profile
    • Company Outline
    • At a glance
    • Vision
    • History
    • Business Field
    • Integrated Production System
    • CSR Management
    • SDG Initiatives
    • Global Leaders
    • Quality / Environment
    • Media Gallery
    • Worldwide Locations
  • Website Use Terms and Conditions
  • Privacy Policy
  • Web Site Privacy Policy

© 2016-2026 ABLIC Inc.

16542