NEWS & TOPICS 最新情報

ABLIC、電動工具等のLED 5灯用/4灯用バッテリーの簡易残量表示向け電圧監視ICを発売

マイコンレスで低消費、 省スペースに貢献、複数の電圧監視を1チップで実現

 

 ミネベアミツミグループのエイブリック株式会社(社長:田中 誠司、本社:東京都港区、以下:「ABLIC)は本日より、バッテリーの簡易残量表示向け電圧監視IC LED5灯用「S-82F9シリーズ」、LED4灯用「S-82D9シリーズ」の販売を開始しました。
本製品は、電動工具等のバッテリー簡易残量表示をマイコンレスで実現する、電源監視ICです。そのため、低消費でバッテリーの電圧監視をすることが可能、かつ、複数の電圧監視を一つのICで実現することで省スペース化に貢献します。
従来、ディスクリートで部品を組み合わせるかマイコン等に搭載されている機能を使用するのが一般的ですが、この方法の場合、部品点数が多数になり基板スペースを大きく占有してしまったり、マイコンを使用した場合は消費電流が大きくなってしまうというデメリットが生じます。
本日発売した「S-82F9シリーズ」「S-82D9シリーズ」は、電圧監視ICの機能を活用することで従来のバッテリー残量表示方法のデメリットを解消することが可能な製品です。
新製品の特徴として、
1)当社既存製品:S-8229の3灯用に加えて、今回4灯用/5灯用のICを追加し、マイコンレスによる低消費かつ省スペース化に貢献する簡易残量表示向けICのラインナップが充実したことで、用途に合わせた製品選択が可能になること、(2EN端子付きのAシリーズで未点灯時の低消費化、SENSE端子付きBシリーズで高電圧監視が可能であること、(3LEDの点灯方式がバッテリー電圧に応じて点灯数が増える” Full charge all on ” とバッテリー電圧に応じて点灯するLEDを変化させる” Individual step voltage on ”2種類から選択可能であることがあげられます。

ABLICは、当社の技術力を最大限に活用し、さらなる高精度化・高機能化を目指すとともに、今後も多くの分野のアプリケーションに対応できるリチウムイオンバッテリー保護IC並びに周辺機器に使用可能なICの製品展開を図っていきます

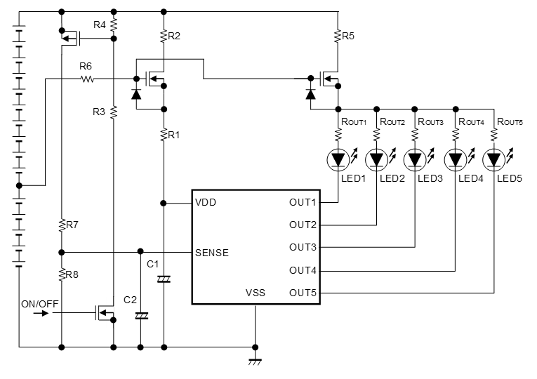
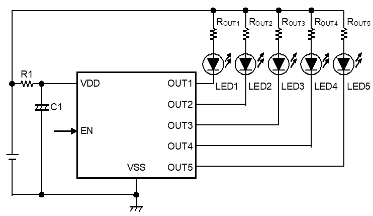
S-82F9Aシリーズを用いた回路例
S-82F9Bシリーズを用いた回路例

【主な特長】

  1. LED点灯数3灯から5灯用までICのラインナップが充実

    S-82F9シリーズはLEDの点灯可能数:5灯用、S-82D9シリーズはLEDの点灯可能数:4灯用となります。3灯用当社既存品:S-8229Aシリーズに加え、ラインナップが充実することによりバッテリーの残量表示に必要なLED数に合わせて最適なICを選択いただくことが可能です。

  2. EN端子付きAシリーズで低消費化、SENSE端子付きBシリーズで高電圧監視が可能

    S-82F9シリーズ、S-82D9シリーズはマイコンレスであるため低消費かつ省スペースなバッテリーの残量表示が可能になるのに加え、AシリーズはEN端子が搭載されておりLEDの未点灯時にICをオフさせて消費電流を0.1μAmax.にできます。これによりバッテリー機器の低消費化に貢献します。またBシリーズはSENSE端子が搭載されており、外付け部品と組み合わせることでICの定格以上のバッテリー直列数でも電圧監視が可能となります。これによりあらゆる機器のバッテリーの簡易残量表示としてご使用いただくことが可能です。

  3. LEDの点灯方式を2種類から選択可能
    LEDの点灯方式が2種類から選択可能です。” Full charge all on ” タイプは監視するバッテリーの電圧レンジに応じてLEDの点灯数を増やすことが可能であり、バッテリー残量の視認性が良好になります。
    また、” Individual step voltage on ” タイプは監視するバッテリーの電圧レンジに応じたLEDを一つだけ点灯することが可能であり、LED点灯時の消費電力を最小限に抑制することが可能です。

  

【主な仕様】 

・5灯用:S-82F9シリーズ、4灯用:S-82D9シリーズ
検出電圧:7.5 21.5V ±1%
動作時消費電流:10µA max.
パワーオフ時消費電流:0.1µA max.
Aシリーズ:EN端子によりICON/OFFを外部入力により制御可能
Bシリーズ:SENSE端子で定格以上の電圧監視可能
2種類のLED点灯方式
Full charge all on”:電圧レンジに応じて複数のLEDを点灯
Individual step voltage on”: 電圧レンジに応じて一つだけLEDを点灯
最大定格:28V
動作温度:-40+85
パッケージ:HTMSOP-8

【用途例】

 リチウムイオン二次電池パック、リチウムポリマー二次電池パック、他

【搭載製品例】

 電動工具、電動自転車、スティッククリーナー等

 【製品詳細】
https://www.ablic.com/jp/semicon/products/power-management-ic/lithium-ion-battery-protection-ic/s-82d9-82f9/

 

【Webサイト】

https://www.ablic.com/

 

本製品は、環境貢献に優れた製品としてミネベアミツミグループの「グリーンプロダクツ」に認定された製品です。詳しくはこちらをご覧ください。

 

この件に関するお問い合わせは、下記にお願いいたします。

【報道関係のお問い合わせ】
エイブリック株式会社
コーポレート コミュニケーション ユニット 
e-mail : pr@ablic.com

【一般のお問い合わせ】
エイブリック株式会社 販売代理店
https://www.ablic.com/jp/semicon/sales/distributors/