電源用IC

3セル ~ 5セル直列用バッテリ-監視IC (セカンドプロテクト用) S-82K5Aシリーズ

VCn端子定電流回路 : なし (S-82K5A) | あり (S-82K5B)
過充電検出電圧精度 : ±15 mV (S-82M5A) | ±20 mV (S-82K5A)

本ICは、8ピン小型パッケージで高精度電圧検出回路と遅延回路を内蔵したリチウムイオン二次電池セカンドプロテクトICです。
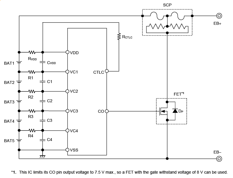
各セル間をショートすることにより、3セル ~ 5セル直列接続に対応できます。
本ICをカスケード接続することにより6セル直列以上のリチウムイオン二次電池パックを保護することができます。

特長

各セルに対する高精度電圧検出回路
過充電検出電圧n
3.500 V ~ 4.700 V (5 mVステップ)
: 精度±20 mV (Ta = +25°C)
: 精度±25 mV (Ta = −10°C ~ +60°C)
過充電解除電圧n*1
3.100 V ~ 4.700 V
: 精度±50 mV
遅延時間は内蔵回路のみで実現 (外付け容量は不要)
過充電検出遅延時間 : 0.5 s, 1 s, 2 s, 4 s, 6 s, 8 s
CO端子出力電圧を7.5 V max.に制限
過充電タイマリセット機能
あり、なし
高耐圧
絶対最大定格28 V
広動作電圧範囲
3.6 V ~ 24 V
広動作温度範囲
Ta = −40°C ~ +85°C
低消費電流
動作時 (各セル3.4 V) : 3.0 μA max.
鉛フリー (Sn 100%)、ハロゲンフリー

*1. 過充電解除電圧 = 過充電検出電圧 − 過充電ヒステリシス電圧
(過充電ヒステリシス電圧は、0 mV ~ 400 mVの範囲内にて50 mVステップで選択可能)

備考 n = 1, 2, 3, 4, 5

用途

  • リチウムイオン二次電池パック

型番リスト

  • 製品ステータス : ACTIVENRND
  • 製品型名末尾の U(Ux)、S、G は、環境コードとして材料仕様違いを表しておりましたが、現在、全て『鉛フリー、ハロゲンフリー』へ統一され、環境品質的には同一となっております。
  • ※但し、一部の限られた旧製品においては、鉛フリーでSn 100%以外のリードめっきが適用されていますので、詳しくは販売窓口にご確認下さい。
  • 上記製品名およびパラメータは実際とは異なる場合があります。データシートで再度、製品名・仕様をご確認ください。
  • データは予告なく変更されることがあります。