電源用IC

1~4セル直列用バッテリー保護IC (セカンドプロテクト用) S-8244シリーズ

S-8244シリーズは、高精度電圧検出回路と遅延回路を内蔵したリチウムイオン二次電池セカンドプロテクト用ICです。
各セル間をショートすることにより、1〜4セル直列接続に対応できます。

特長

高精度電圧検出回路内蔵
過充電検出電圧
3.700 V~4.550 V ±25mV精度 (+25℃)
(5mVステップ対応)、±50mV精度 (-40℃〜 +85℃)
ヒステリシス 5種のいずれかを選択可能
0.38V±0.1V、 0.25V±0.07V、 0.13V±0.04V、 0.045V±0.02V、 なし
高耐圧
絶対最大定格 26V
広動作電圧範囲
3.6V〜24V
(過電圧検出後遅延回路が正常動作する範囲)
検出時の遅延時間を外部容量で設定可能
低消費電流
各セル3.5V時 3.0µA max.(+25℃)
各セル2.3V時 2.4µA max.(+25℃)
出力形態、出力論理 : 5 種のいずれかを選択可能
CMOS 出力 アクティブ "H"
CMOS 出力 アクティブ "L"
Pch オープンドレイン出力 アクティブ "L"
Nch オープンドレイン出力 アクティブ "H"
Nch オープンドレイン出力 アクティブ "L"
(ヒステリシス0.045 V品はCMOS出力またはNchオープンドレイン出力)
鉛フリー(Sn 100%)、ハロゲンフリー

用途

  • リチウムイオン二次電池パック(セカンドプロテクト用)

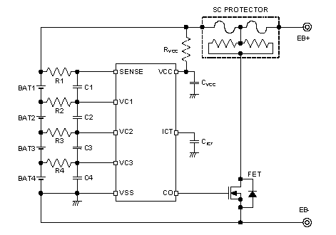
標準回路

circuit_s-8244

型番リスト

  • 製品ステータス : ACTIVENRND
  • 製品型名末尾の U(Ux)、S、G は、環境コードとして材料仕様違いを表しておりましたが、現在、全て『鉛フリー、ハロゲンフリー』へ統一され、環境品質的には同一となっております。
  • ※但し、一部の限られた旧製品においては、鉛フリーでSn 100%以外のリードめっきが適用されていますので、詳しくは販売窓口にご確認下さい。
  • 上記製品名およびパラメータは実際とは異なる場合があります。データシートで再度、製品名・仕様をご確認ください。
  • データは予告なく変更されることがあります。