— 融合业界一流的快速充电性能与更高的安全性 —
![]()
美蓓亚三美株式会社(MinebeaMitsumi Inc.)旗下的艾普凌科有限公司(ABLIC Inc.,总裁:石合信正,总部:东京都港区,以下简称“ABLIC”) 今天推出S-82Y1B系列单节电池保护IC,为世界顶级(*1)的充电/放电过电流检测电压精度±0.5mV (*2)。
今天推出的新品S-82Y1B系列单节锂离子电池保护IC是S-82P1系列的升级版。 (1) 将充电/放电过电流检测电压精度从S-82P1系列的±0.75mV提高至±0.5mV的世界顶级精度,并可在降低电流检测电阻的同时抑制过电流检测的变化,(2)提供三段放电过电流保护,每段都确保业界一流的精度,能够将异常电流降低到更安全的水平,并且(3)具备业界一流,高达±15mV的过充检测电压精度。
上述特点使IC甚至在充电电流值增大时,也可抑制保护电路板的发热。具备将异常电流降低到更安全水平的能力,以及高精度的过充检测性能可显著提高产品的安全性。完整的产品阵容可为客户提供所需的产品。
(*1) 根据本公司截至2022年10月的研究
(*2) 与本公司以往产品比较减少33%

[主要特点]
- 实现了世界顶级的充电/放电过电流检测电压精度±0.5mV!
- 三段放电过电流保护确保更高的安全性!
- 过充检测电压精度高达±15mV,跻身业界顶级的高精度行列!
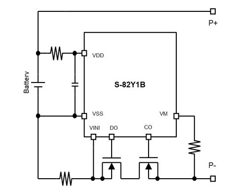
[应用案例]
锂离子可充电电池组、锂聚合物可充电电池组
[产品应用示例]
智能手机、平板电脑、智能手表等
[产品详情]
- S-82Y1B系列产品详情:https://www.ablic.com/cn/semicon/datasheets/power-management-ic/lithium-ion-battery-protection-ic/s-82y1b/
[网站]
https://www.ablic.com/
![]()
该产品系列是MinebeaMitsumi绿色产品 ,已获得杰出环保贡献产品认证。
免责声明:本公告之原文版本乃官方授权版本。译文仅供方便了解之用,烦请参照原文,原文版本乃唯一具法律效力之版本。
联系方式:
艾普凌科有限公司
Masae Onuma
pr@ablic.com
https://hub.ablic.com/en/pr-inquiry