NEWS & TOPICS 最新信息

ABLIC推出S-82M1A/S-82N1A/S-82N1B系列单节电池保护IC,工作状态下消耗电流为全球最低(*1) 仅为990nA (最大值) (*2),

— 跟以往产品相比, 无线耳机的待机时间延长了三倍,同时确保更高安全性 —

艾普凌科有限公司(ABLIC Inc.,总裁:Nobumasa Ishiai,总部:东京都港区,下称“ABLIC”)今天推出了S-82M1A/S-82N1A/S-82N1B系列单节电池保护IC,工作状态下消耗电流仅为990nA (最大值) (*2),为全球最低(*1)。

今天发布的全新S-82M1A/S-82N1A/S-82N1B系列单节锂离子电池保护IC产品具有以下功能:(1)过充电检测电压精度高达±15mV,工作状态下电流消耗仅为990nA (最大值),为全球最低(该系列所有型号均具有这一特点);(2)通过使用外部电流感应电阻,实现了不易受温度波动影响的高精度过电流保护(S-82M1A系列);(3)充电/放电控制功能可以使用外部信号(S-82N1A 系列)对电池组进行充电/放电。;(4)省电功能,在省电工作状态下停止电池放电,同时将保护IC的电流消耗降低至50nA,电池消耗几乎为零(S-82N1B系列)。

跟以往产品相比, 上述功能使新产品的待机时间延长了约三倍。新产品有助防止過度放电,显著提高产品安全性。

(*1) 基于我们截至2021年7月的研究
(*2) 相比于之前的产品,电流消耗不到1/3

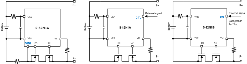
Examples of protection circuits using the S-82M1A/S-82N1A/S-82N1B Series

 

[主要特点]

  1. 超低电流消耗,最大值仅990nA,为全球最低;高精度过充电检测电压为±15mV,达到业界一流水平
  2. 通过使用外部电流感应电阻,实现高精度过电流保护(S-82M1A系列)
  3. 利用外部信号输入引脚实现充放电控制(S-82N1A系列)
  4. 省电功能有助于降低电流消耗(S-82N1B系列)

[应用示例]

      锂离子充电电池组、锂聚合物充电电池组

[使用新IC的产品示例]

      无线耳机、智能手表、助听器、活动追踪器、耳机、眼镜装置等。
   

[S-82M1A/N1A/N1B系列产品详情]

https://www.ablic.com/cn/semicon/datasheets/power-management-ic/lithium-ion-battery-protection-ic/s-82m1a/
https://www.ablic.com/cn/semicon/datasheets/power-management-ic/lithium-ion-battery-protection-ic/s-82n1a/

[网站]

https://www.ablic.com/

 

ABLIC Inc.自2020年4月30日起成为MinebeaMitsumi Inc.的全资子公司。

免责声明:本公告之原文版本乃官方授权版本。译文仅供方便了解之用,烦请参照原文,原文版本乃唯一具法律效力之版本。

联系方式:

艾普凌科有限公司
Masae Onuma
pr@ablic.com
https://hub.ablic.com/en/pr-inquiry