电源管理IC

1~4节串联用电池保护IC(二级保护用) S-8244系列

数据表2020/04/23

批量下载文件

可下载与该产品相关的所有文件的压缩文件。

型号一览

Buy Online (Price and Stock)

请联系每家商店了解网上商店的可用性(在线样品)等详细信息。

S-8244系列是内置高精度电压检测电路和延迟电路的锂离子可充电池二级保护用IC。
通过将各节电池之间加以短路,可适用于1~4节电池的串联连接。

特点

内置高精度电压检测电路
过充电检测电压
 3.700 V~4.550 V: ±25 mV精度(+25°C)、
 (进阶单位为5 mV) ±50 mV精度(-40°C ~ +85°C)
滞后
 可选择5种中的任意一种
 0.38±0.1 V、0.25±0.07 V、0.13±0.04 V、0.045±0.02 V、无
高耐压
绝对最大额定值 26 V
宽工作电压范围
3.6 V ~ 24 V (过电压检测后延迟电路正常工作的范围)
可通过外接部件的容量来设置检测时的延迟时间
低消耗电流
各节3.5 V时 3.0 µA 最大值(+25°C)
各节2.3 V时 2.4 µA 最大值(+25°C)
输出方式、输出逻辑
可选择5种中的任意一种
CMOS输出动态“H”
CMOS输出动态“L”
Pch开路漏极输出动态“L”
Nch开路漏极输出动态“H”
Nch开路漏极输出动态“L”
(滞后0.045 V的产品为CMOS输出或者Nch开路漏极输出)
无铅(Sn 100%)、无卤素

用途

  • 锂离子可充电电池组(二级保护用)

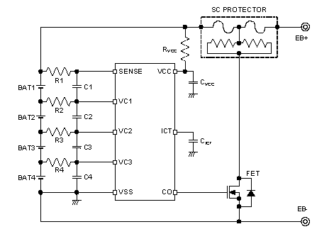
标准电路

标准电路

型号一览

  • 产品状态 : ACTIVENRND
  • 过去,产品名称末尾的 U (Ux)、S 和 G 作为环保代码,表示不同的材料规格。现在, 这些代码都已统一为 “无铅、无卤素”,在环保质量方面完全相同。
  • 不过,有些限定的旧产品不含铅,并且采用了 Sn 100% 以外的铅电镀,详情请向我们的销售代表咨询。
  • 上述产品及参数可能与实际不符。请通过数据表再次确认产品名称与规格。
  • 本资料有可能在没有事先通知的情况下发生变更。